行業資訊
建設工程項目咨詢、評價、設計等收費標準
1
全咨服務取費方法
2019年3月15日,國家發展改革委住房城鄉建設部發布了《關于推進全過程工程咨詢服務發展的指導意見》(發改投資規〔2019〕515號),在房屋建筑和市政基礎設施領域推進全過程工程咨詢服務發展,該文件第5條第2款明確指出:全過程工程咨詢服務酬金可在項目投資中列支,也可根據所包含的具體服務事項,通過項目投資中列支的投資咨詢、招標代理、勘察、設計、監理、造價、項目管理等費用進行支付。全過程工程咨詢服務酬金在項目投資中列支的,所對應的單項咨詢服務費用不再列支。投資者或建設單位應當根據工程項目的規模和復雜程度,咨詢服務的范圍、內容和期限等與咨詢單位確定服務酬金。
該文件提出了全過程工程咨詢服務酬金的兩種取費方式:
1、疊加法:按各專項服務酬金疊加后再增加相應統籌管理費用計取;
2、成本加酬金法:按人工成本加酬金方式計取。
同時該文件也提到了鼓勵投資者或建設單位根據咨詢服務節約的投資額對咨詢單位給予獎勵。
2
全咨服務取費參考標準
根據項目的建設特點和建設單位的實際需要,全咨單位可開展“1+N+X”菜單式工程建設全過程咨詢服務模式,其中“1”是項目管理咨詢,為必選項,貫穿于項目實施階段的始終,“N”為招標代理、勘察、設計、監理、造價咨詢等專業技術咨詢和其他工程專項咨詢中的一項或多項,且至少有一項是有資質要求的專業技術咨詢業務,X是不自行實施但應協調管理的專項服務。
全過程工程咨詢服務酬金可采取“1+N”疊加后增加統籌管理費計費模式。
“1”是指項目管理費,即完成勘察設計、招標采購、工程施工、竣工驗收階段項目管理的服務內容后,委托單位應支付的項目管理服務費用。
“N”是指專業或專項咨詢(如招標代理、勘察、設計、監理、造價咨詢等專業技術咨詢及BIM咨詢等其他工程專項咨詢)的服務費,各咨詢服務費率可依據傳統收費標準或市場收費慣例執行。
一
項目管理
項目管理費可參考《關于印發的通知》(財建〔2016〕504號)中的項目建設管理費計取。

但在實操過程中,業內普遍反應項目管理費參考財建〔2016〕504號文件存在取費偏低的問題,深圳市南山區發展改革局發布的《南山區政府投資項目代建制管理辦法》也提供了項目管理費參考,具體如下:

二
項目決策階段咨詢
1、投資決策咨詢
投資決策咨詢包括編制項目建議書、編制可行性研究報告、評估項目建議書、評估可行性研究報告等,取費可參考《國家計委關于印發建設項目前期工作咨詢收費暫行規定的通知》(計價格〔1999〕1283號),該文件提出了投資額在3000萬元以上的建設項目前期工作咨詢收費標準,而投資額3000萬元以下的建設項目由各省自行制定,如湖北省制定了相應的地方標準——《省物價局關于制定估算投資額3000萬元以下建設項目前期工作咨詢收費標準的通知》(鄂價房服〔2001〕107號),具體收費標準根據估算投資額在收費標準相對應的區間內用插入法計算。


湖北省3000萬元以下建設項目估算投資額分檔收費標準

工程復雜程度調整系數:0.8~1.2(工程復雜程度具體調整系數由工程咨詢機構與委托單位根據各類工程情況協商確定)。
2、建設條件單項咨詢
(1)環境影響評價
環境影響咨詢取費可參考《建設項目環境影響評價收費標準》(計價格〔2002〕125號),以估算投資額為計費基數,根據建設項目不同的性質和內容,采取按估算投資額分檔定額方式計費。

(2)節能評估
節能評估咨詢取費可參考地方收費標準,如上海市地方標準——《上海市固定資產投資項目節能評審費用和政府投資項目節能評估文件編制費用支付標準的通知》(滬發改環資〔2012〕043號)。

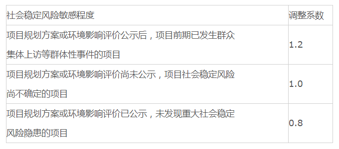
(3)社會穩定風險評估
社會穩定風險評估咨詢取費可參考地方收費標準,如上海市地方標準——《上海市重點建設項目社會穩定風險評估咨詢服務收費暫行標準》(滬發改投〔2012〕130號),以估算總投資額為計費基數,根據建設項目不同的性質、內容和所處區域,采取按估算投資額分檔定額計費。




按照上述調整系數對建設項目社會穩定風險評估咨詢服務收費進行調整后,編制建設項目社會穩定風險評估報告的收費低于6萬元的,按6萬元計取,高于50萬元的按50萬元計取;評價建設項目社會穩定風險評估報告的收費低于4萬元的,按4萬元計取,高于25萬元的,按25萬元計取。
(4)水土保持咨詢
水土保持咨詢服務取費可參考《關于開發建設項目水土保持咨詢服務費用計列的指導意見》(保監〔2005〕22號),其中可行性研究階段的開發建設項目水土保持方案編制費可參考下表標準計列。
(5)防洪評價
防洪評價咨詢取費可參考地方收費標準,如湖南省地方標準——《湖南省物價局、湖南省水利廳關于公布水利系統服務性收費項目和標準的通知》(湘價服〔2013〕134號),具體如下:

(6)交通影響評價
交通影響評價咨詢取費可參考中國城市規劃設計研究院編制的《建設項目交通影響評價報告收費標準》,具體如下:

(7)安全評價
安全評價可參考地方收費標準,如湖北省地方收費標準——《省物價局 省安全生產監督管理局關于安全評價服務收費有關問題的通知》(鄂價工服〔2016〕56號),具體如下:

相關說明:
安全預評價的總投資額為可行性研究報告中的估算總投資額,不包括土地征用費和流動資金;安全驗收評價的總投資額為實際總投資額。
安全評價服務收費采用插值法計算確定。插值法計算公式如下:
評價費用=(評價費用上限—評價費用下限)×(總投資額—投資區間下限)/(投資區間上限—投資區間下限)+評價費用下限
本收費標準不含專家評審費和檢測檢驗費用。
三
建設實施階段咨詢
1、工程勘察
工程勘察取費可參考《國家計委、建設部關于發布的通知》(計價格〔2002〕10號),收費標準分為通用工程勘察收費標準和專業工程勘察收費標準。通用工程勘察收費標準適用于工程測量、巖土工程勘察、巖土工程設計與檢測監測、水文地質勘察、工程水文氣象勘察、工程物探、室內試驗等工程勘察的收費。專業工程勘察收費標準分別適用于煤炭、水利水電、電力、長輸管道、鐵路、公路、通信、海洋工程等工程勘察的收費。同時工程勘察取費可參考《市政工程投資估算編制辦法》(中華人民共和國建設部建標〔2007〕164號),按工程費用的0.8%~1.1%計列。
2、工程設計
工程設計取費可參考《國家計委、建設部關于發布的通知》(計價格〔2002〕10號),采取按照建設項目單項工程概算投資額分檔定額計費方法計算收費。



3、招標代理
招標代理服務取費可參考《國家計委關于印發的通知》(計價格〔2002〕1980號),采用差額定率累進計費方式。

4、造價咨詢
造價咨詢服務取費可參考地方收費標準,如湖北省地方標準——《省物價局省住建廳關于印發工程造價咨詢服務收費標準的通知》(鄂價工服規〔2012〕149號),以收費標準為基準價,具體收費額按差額定率分檔累進方法計算。

5、工程監理
工程監理取費可參考《國家發改委建設部關于印發的通知》(發改價格〔2007〕670號),施工監理服務收費按照下列公式計算:
(1)施工監理服務收費=施工監理服務收費基準價×(1±浮動幅度值)
(2)施工監理服務收費基準價=施工監理服務基價×專業調整系數×工程復雜程度調整系數×高程調整系數


工程復雜程度分為一般、較復雜和復雜三個等級,其調整系數分別為:一般(Ⅰ級)0.85;較復雜(Ⅱ級)1.0;復雜(Ⅲ級)1.15。
高程調整系數如下:
海拔高程2001m以下的為1
海拔高程2001~3000m為1.1
海拔高程3001~3500m為1.2
海拔高程3501~4000m為1.3
同時湖北省工程監理取費可參考湖北省建設監理協會《關于印發的通知》(鄂建監協〔2015〕7號),按綜合費率法計算的工程監理費=計費額×綜合費率×工程復雜程度調整系數。計費額是指工程概算投資額中的建筑安裝工程費、設備與工器具購置費和聯合試運轉費之和。


四
運營維護階段咨詢
1、績效評價
全咨單位參與預算績效管理服務取費可參考地方收費標準,如湖北省地方標準——《湖北省財政廳關于印發的通知》(鄂財績規〔2014〕3號),績效運行跟蹤監控和績效評價全部委托服務采用計件收費方式的,以績效運行跟蹤監控或評價對象的資金規模為計費依據。
付費額一般應考慮績效運行跟蹤監控或評價對象的資金總額、付費率、難度系數等因素。計算公式為:付費額=基本付費額×(1+難度系數)。基本付費額以收費標準為基準價,按差額定率累進方法計算。基本付費額計算公式為:基本付費額=Σ分段資金總額×付費率。難度系數主要根據委托項目的難易程度確定,由委托方與第三方機構在簽訂委托協議時,根據實際情況確定。

2、后評價
項目后評價咨詢服務取費可參考《國家發展改革委關于印發中央政府投資項目后評價管理辦法和中央政府投資項目后評價報告編制大綱(試行)的通知》(發改投資〔2014〕2129號),根據該文件,后評價咨詢服務取費標準按照《建設項目前期工作咨詢收費暫行規定》(計價格〔1999〕1283號)關于編制可行性研究報告的有關規定執行。
五
專項咨詢
1、PPP項目咨詢
PPP項目咨詢服務取費可參考地方收費標準,如廣東省工程咨詢協會《關于印發PPP項目咨詢服務收費參考(試行)的通知》(粵咨協〔2016〕28號)、四川省推進政府和社會資本合作研究會《關于印發四川省PPP項目咨詢服務收費標準的通知》(川政資研發〔2018〕2號)。
PPP項目主要咨詢服務內容包括:項目建議書、可行性研究報告,初步實施方案、物有所值評價報告、財政承受能力論證報告、實施方案,PPP項目合同咨詢、項目招標采購代理、中期評估、建設期或運營期績效考核細化服務方案,建議參照項目投資規模進行收費,具體如下:

2、BIM咨詢
BIM咨詢服務取費可參考上海、浙江、廣東、湖南、吉林等地方收費標準,如廣東省地方標準——《廣東省住房和城鄉建設廳關于印發的通知》(粵建科〔2018〕136號),具體如下:
費用計價說明:
(1)建筑信息模型(BIM)技術應用費用=計價基礎×單價或費率。
(2)工業與民用建筑工程,當建筑面積少于2萬平方米時,按2萬平方米作為計價基礎計算建筑信息模型(BIM)技術應用費用;市政道路工程、軌道交通工程、地下綜合管廊工程的造價少于1億元時,按1億元作為計價基礎計算建筑信息模型(BIM)技術應用費用;園林景觀工程的造價少于1000萬元時,按1000萬元作為計價基礎計算建筑信息模型(BIM)技術應用費用。
(3)建筑信息模型(BIM)技術應用費用不含聘請建筑信息模型(BIM)技術應用的咨詢顧問;如需聘請,則可增加10%作為建筑信息模型(BIM)技術應用的咨詢顧問費用。
(4)因工程復雜程度、規模差異和材料設備標準高低造成應用難易程度不同,建筑信息模型(BIM)技術應用費用可上下浮動20%。
費用基價表:

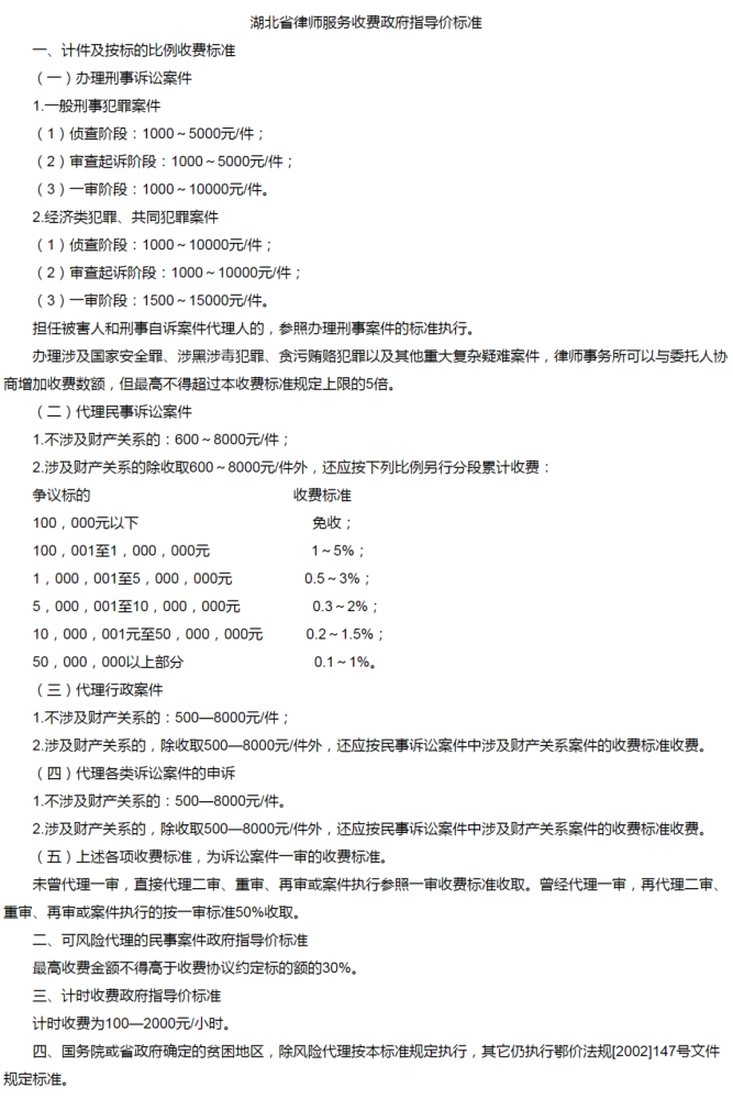
3、法律咨詢
法律咨詢服務取費可參考地方收費標準,如湖北省地方標準——《湖北省物價局、湖北省司法廳關于印發的通知》(鄂價房服〔2006〕258號),具體如下:

4、財務咨詢
會計師事務所服務可參考地方收費標準,如湖北省地方標準——《湖北省物價局省財政廳關于印發的通知》(鄂價規〔2010〕265號),具體如下:


5、資產評估
資產評估服務取費標準可參考《國家發展改革委、財政部關于發布的通知(發改價格〔2009〕2914號》)、《關于貫徹實施盡快做好資產評估收費管理工作的通知》(中評協〔2009〕199號)。

湖北省資產評估服務也可參考湖北省地方標準——《湖北省物價局湖北省財政廳關于印發的通知》(鄂價工服規〔2011〕24號)。

(1)一般評估業務收費標準
單項資產評估收費起收點為2000元。不足2000元按2000元收取。
(2)特殊評估業務收費標準
證券、期貨、金融相關評估業務、以訴訟、仲裁為目的的評估業務、以無形資產為評估對象的評估業務為特殊評估業務,收費標準可上浮40%,起收點為10000元。
說明
在實際開展全過程工程咨詢服務過程中,項目管理費、代建管理費、統籌管理費常常混淆不清,關于項目管理費、代建管理費、統籌管理費之間的關系說明如下:
1、項目管理費
根據《關于印發的通知》(建市〔2004〕200號),建設工程項目管理是指從事工程項目管理的企業,受工程項目業主方委托,對工程建設全過程或分階段進行專業化管理和服務活動。工程項目管理服務收費應當根據受委托工程項目規模、范圍、內容、深度和復雜程度等,由業主方與項目管理企業在委托項目管理合同中約定。
項目管理費可參考《關于印發的通知》(財建〔2016〕504號)以及深圳市南山區發展改革局《南山區政府投資項目代建制管理辦法》計取。
2、代建管理費
根據《國務院關于投資體制改革的決定》(國發〔2004〕20號),“代建制”是指通過招標等方式,選擇專業化的項目管理單位負責建設實施,嚴格控制項目投資、質量和工期,竣工驗收后移交給使用單位。
根據《關于印發的通知》(財建〔2016〕504號),政府設立(或授權)、政府招標產生的代建制項目,代建管理費由同級財政部門根據代建內容和要求,按照不高于本規定項目建設管理費標準核定,計入項目建設成本。實行代建制管理的項目,一般不得同時列支代建管理費和項目建設管理費,確需同時發生的,兩項費用之和不得高于本規定的項目建設管理費限額。
3、統籌管理費
根據《國家發展改革委住房城鄉建設部關于推進全過程工程咨詢服務發展的指導意見》(發改投資規〔2019〕515號),全過程工程咨詢服務酬金可按各專項服務酬金疊加后再增加相應統籌管理費用計取。
需要說明的是,若全過程工程咨詢服務機構只由一家單位組成,則不需要考慮統籌管理費;若全過程工程咨詢服務機構由多家單位組成聯合體,則聯合體牽頭單位可考慮統籌管理費,統籌管理系數按0.1-0.3考慮。
更多相關信息 還可關注中鐵城際公眾號矩陣 掃一掃下方二維碼即可關注





