行業資訊
全域土地綜合整治實施方案報批
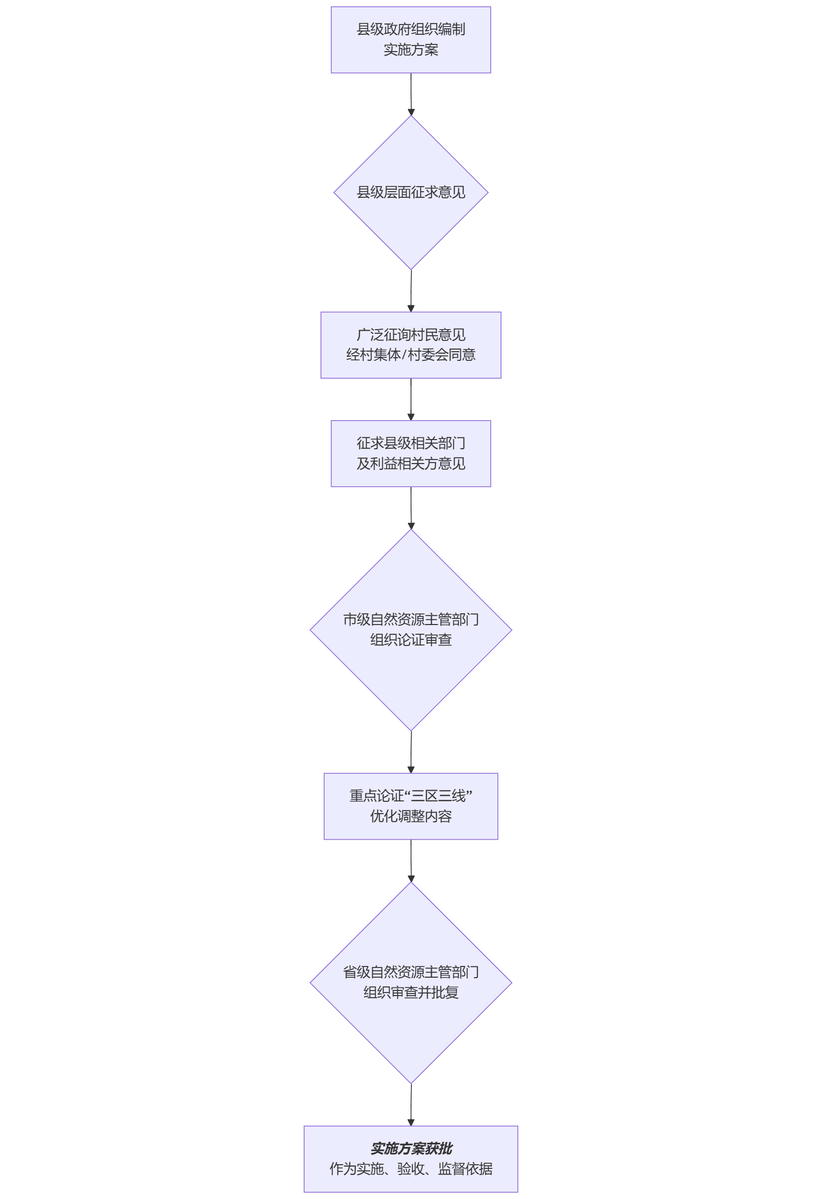
全域土地綜合整治實施方案的報批是一個嚴謹的多級審查過程,核心目標是確保項目科學合規、尊重民意并能切實落地。下面這張流程圖清晰地展示了報批的全過程及各環節的關鍵要點。

報批過程的核心要點
從流程圖中可以看出,報批過程有幾個關鍵環節需要特別關注:
堅守政策底線,嚴控“三區三線”:報批過程中,對“三區三線”(即生態保護紅線、永久基本農田、城鎮開發邊界)的審查是重中之重。任何優化調整都必須經過嚴格論證,并按規定程序報批,尤其是涉及永久基本農田布局調整的,最終還需報自然資源部更新國家級數據庫。務必杜絕借整治之名隨意調整紅線。
夯實群眾基礎,尊重農民意愿 “群眾同意”是方案報批的前置條件。實施方案在報送前,必須通過鄉鎮政府充分征求所涉及村莊村民的意見,并取得農村集體經濟組織或村民委員會的同意。相關征求意見的情況、聽證和公示材料需要作為附件一并上報,確保整治工作真正惠及農民,防止違背農民意愿的大拆大建。
明確方案效力與調整程序 一經省級自然資源主管部門批復,實施方案便成為項目實施、驗收、監督和評估的唯一依據,原則上不得調整。若因重大政策變化、資金問題或農民意愿改變等確需調整,必須遵循“整治方向不偏移、整體目標不降低、底線思維不突破”的原則,并再次履行嚴格的報批程序。
成功通過報批的建議
前期準備要充分:在正式編制方案前,應與省、市級自然資源主管部門進行充分溝通,明確當地的具體政策要求和審查側重點。方案編制要精準:確保實施方案與最新的國土空間規劃無縫銜接,所有數據(特別是底圖底數)要準確無誤,來源于權威的國土調查成果。過程材料要完整:精心準備所有支撐材料,包括村民意見記錄、村集體決議、專家評審意見、各部門意見反饋及采納情況說明等,形成完整的證據鏈。
希望以上信息能幫助您全面了解全域土地綜合整治實施方案的報批流程與關鍵要點。如果您對某個具體環節,例如“三區三線”調整的具體論證要求,有更深入的興趣,我們可以繼續探討。
更多相關信息 還可關注中鐵城際公眾號矩陣 掃一掃下方二維碼即可關注

文章推薦
- 2026 年專項債發行周期(自審自發 1-2 個月、非試點 3-6 個月)對比?
- 2026 年專項債 “自審自發” 試點省份的發行流程與權限?
- 2026 年專項債項目申報被 “一票否決” 的情形有哪些?
- 2026 年專項債支持產業園區、鄉村振興基礎設施的條件?
- 2026 年專項債支持新質生產力的具體領域(算力、低空、量子等)?
- 2026 年專項債支持 “兩重” 建設(重大戰略、重大項目)的重點領域?
- 2026 年專項債核心投向 “三大方向”(重大項目、化債、清欠)的具體內容?
- 2026 年專項債額度分配向哪些地區傾斜
- 2026 年 4.4 萬億新增專項債額度的分配原則是什么?
- 2026 年專項債項目常態化申報、按季度審核的規則是什么?




